This tutorial a wires up the dummy JSON-based IoT devices using the IoT Agent for JSON devices so that measurements can be read and commands can be sent using NGSI-v2 requests sent to the Orion Context Broker.
The tutorial uses cUrl commands throughout, but is also available as Postman documentation
- このチュートリアルは日本語でもご覧いただけます。
Details
"Ils en conclurent que la syntaxe est une fantaisie et la grammaire une illusion."
— Gustave Flaubert (Bouvard and Pecuchet)
As defined previously, an IoT Agent is a component that lets a group of devices send their data to and be managed from a Context Broker using their own native protocols. Every IoT Agent is defined for a single payload format, although they may be able to use multiple disparate transports for that payload.
We have already encountered the Ultralight IoT Agent, which communicates using a simple bar (|) separated list of
key-value pairs. This payload is a simple, terse but relatively obscure communication mechanism - by far the commonest
messaging payload used on the Internet is the so-called JavaScript Object Notation or JSON which will be familar to any
software developer.
JSON is slightly more verbose than Ultralight, but the cost of sending larger messages is offset by the familiarity of the syntax. A separate IoT Agent for JSON has been created specifically to cope with messages sent in this format, since a large number of common devices are able to be programmed to send messages in JSON and many software libraries exist to parse the data.
There is no practical difference between communicating using a JSON payload and communicating using the Ultralight plain text payload - provided that the basis of that communication - in other words the fundamental protocol defining how the messages are passed between the components remains the same. Obviously the parsing of JSON payloads within the IoT Agent - the conversion of messages from JSON to NGSI and vice-versa will be unique to the JSON IoT Agent.
A direct comparison of the two IoT Agents can be seen below:
| IoT Agent for Ultralight | IoT Agent for JSON | Protocol's Area of Concern |
|---|---|---|
Sample Measure c|1 |
Sample Measure {"count": "1"} |
Message Payload |
Sample Command Robot1@turn|left |
Sample Command {"Robot1": {"turn": "left"}} |
Message Payload |
Content Type is text/plain |
Content Type is application/json |
Message Payload |
| Offers 3 transports - HTTP, MQTT and AMPQ | Offers 3 transports - HTTP, MQTT and AMPQ | Transport Mechanism |
HTTP listens for measures on iot/d by default |
HTTP listens for measures on iot/json by default |
Transport Mechanism |
HTTP devices are identified by parameters ?i=XXX&k=YYY |
HTTP devices are identified by parameters ?i=XXX&k=YYY |
Device Identification |
| HTTP commands posted to a well-known URL - response is in the reply | HTTP commands posted to a well-known URL - response is in the reply | Communications Handshake |
MQTT devices are identified by the path of the topic /XXX/YYY |
MQTT devices are identified by the path of the topic /XXX/YYY |
Device Identification |
MQTT commands posted to the cmd topic |
MQTT commands posted to the cmd topic |
Communications Handshake |
MQTT command responses posted to the cmdexe topic |
MQTT commands posted to the cmdexe topic |
Communications Handshake |
As can be seen, the message payload differs entirely between the two IoT Agents, but much of the rest of the protocol remains the same.
HTTP requests generated by the Orion Context Broker and passed downwards towards an IoT device (via an IoT agent) are known as southbound traffic. Southbound traffic consists of commands made to actuator devices which alter the state of the real world by their actions.
For example to switch on a real-life JSON Smart Lamp the following interactions would occur:
- An NGSI PATCH request is sent to the Context broker to update the current context of Smart Lamp
- this is effectively an indirect request invoke the
oncommand of the Smart Lamp
- The Context Broker finds the entity within the context and notes that the context provision for this attribute has been delegated to the IoT Agent
- The Context broker sends an NGSI request to the North Port of the IoT Agent to invoke the command
- The IoT Agent receives this Southbound request and converts it to JSON syntax and passes it on to the Smart Lamp
- The Smart Lamp switches on the lamp and returns the result of the command to the IoT Agent in JSON syntax
- The IoT Agent receives this Northbound request, interprets it and passes the result of the interaction into the context by making an NGSI request to the Context Broker.
- The Context Broker receives this Northbound request and updates the context with the result of the command.
- Requests between User and Context Broker use NGSI
- Requests between Context Broker and IoT Agent use NGSI
- Requests between IoT Agent and IoT Device use native protocols
- Requests between IoT Device and IoT Agent use native protocols
- Requests between IoT Agent and Context Broker use NGSI
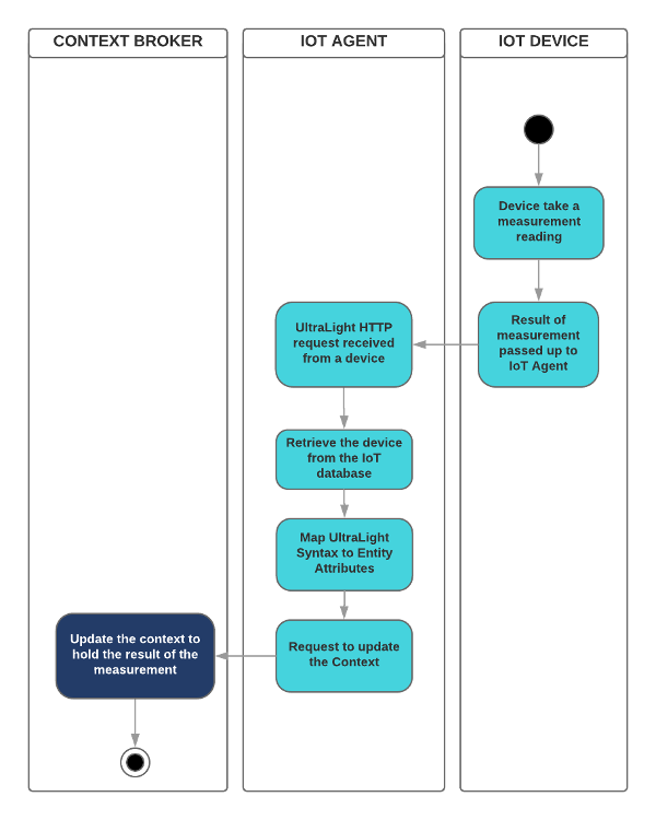
Requests generated from an IoT device and passed back upwards towards the Context Broker (via an IoT agent) are known as northbound traffic. Northbound traffic consists of measurements made by sensor devices and relays the state of the real world into the context data of the system.
For example for a real-life Motion Sensor to send a count measurement the following interactions would occur:
- A Motion Sensor makes a measurement and passes the result to the IoT Agent
- The IoT Agent receives this Northbound request, converts the result from JSON syntax and passes the result of the interaction into the context by making an NGSI request to the Context Broker.
- The Context Broker receives this Northbound request and updates the context with the result of the measurement.
- Requests between IoT-Device and IoT-Agent use native protocols
- Requests between IoT-Agent and Context-Broker use NGSI
Note Other more complex interactions are also possible, but this overview is sufficient to understand the basic principles of an IoT Agent.
As can be seen from the previous sections, although each IoT Agent will be unique since they interpret different protocols, there will a large degree of similarity between IoT agents.
- Offering a standard location to listen to device updates
- Offering a standard location to listen to context data updates
- Holding a list of devices and mapping context data attributes to device syntax
- Security Authorization
This base functionality has been abstracted out into a common IoT Agent framework library
For the purpose of this tutorial, a series of dummy IoT devices have been created, which will be attached to the context
broker. Details of the architecture and protocol used can be found in the
IoT Sensors tutorial The state of each device can be
seen on the JSON device monitor web page found at: http://localhost:3000/device/monitor
This application builds on the components created in previous tutorials. It will make use of two FIWARE components - the Orion Context Broker and the IoT Agent for JSON. Usage of the Orion Context Broker is sufficient for an application to qualify as “Powered by FIWARE”. Both the Orion Context Broker and the IoT Agent rely on open source MongoDB technology to keep persistence of the information they hold. We will also be using the dummy IoT devices created in the previous tutorial
Therefore the overall architecture will consist of the following elements:
- The FIWARE Orion Context Broker which will receive requests using NGSI-v2
- The FIWARE IoT Agent for JSON which will receive southbound requests using NGSI-v2 and convert them to JSON commands for the devices
- The underlying MongoDB database :
- Used by the Orion Context Broker to hold context data information such as data entities, subscriptions and registrations
- Used by the IoT Agent to hold device information such as device URLs and Keys
- The Context Provider NGSI proxy is not used in this tutorial. It does the following:
- The Stock Management Frontend is not used in this tutorial will it does the following:
- Display store information
- Show which products can be bought at each store
- Allow users to "buy" products and reduce the stock count.
- A webserver acting as set of dummy IoT devices using the JSON protocol running over HTTP.
Since all interactions between the elements are initiated by HTTP requests, the entities can be containerized and run from exposed ports.
The necessary configuration information for wiring up the IoT devices and the IoT Agent can be seen in the services
section of the associated docker-compose.yml file:
tutorial:
image: fiware/tutorials.context-provider
hostname: iot-sensors
container_name: fiware-tutorial
networks:
- default
expose:
- "3000"
- "3001"
ports:
- "3000:3000"
- "3001:3001"
environment:
- "DEBUG=tutorial:*"
- "PORT=3000"
- "IOTA_HTTP_HOST=iot-agent"
- "IOTA_HTTP_PORT=7896"
- "DUMMY_DEVICES_PORT=3001"
- "DUMMY_DEVICES_API_KEY=4jggokgpepnvsb2uv4s40d59ov"
- "DUMMY_DEVICES_TRANSPORT=HTTP"
- "DUMMY_DEVICES_PAYLOAD=JSON"The tutorial container is listening on two ports:
- Port
3000is exposed so we can see the web page displaying the Dummy IoT devices. - Port
3001is exposed purely for tutorial access - so that cUrl or Postman can make JSON commands without being part of the same network.
The tutorial container is driven by environment variables as shown:
| Key | Value | Description |
|---|---|---|
| DEBUG | tutorial:* |
Debug flag used for logging |
| WEB_APP_PORT | 3000 |
Port used by web-app which displays the dummy device data |
| IOTA_HTTP_HOST | iot-agent |
The hostname of the IoT Agent for JSON - see below |
| IOTA_HTTP_PORT | 7896 |
The port that the IoT Agent for JSON will be listening on. 7896 is a common default for JSON over HTTP |
| DUMMY_DEVICES_PORT | 3001 |
Port used by the dummy IoT devices to receive commands |
| DUMMY_DEVICES_API_KEY | 4jggokgpepnvsb2uv4s40d59ov |
Random security key used for IoT interactions - used to ensure the integrity of interactions between the devices and the IoT Agent |
| DUMMY_DEVICES_TRANSPORT | HTTP |
The transport protocol used by the dummy IoT devices |
| DUMMY_DEVICES_PAYLOAD | JSON |
The message payload protocol by the dummy IoT devices |
The other tutorial container configuration values described in the YAML file are not used in this tutorial.
The IoT Agent for JSON can be instantiated within a Docker
container. An official Docker image is available from Docker Hub
tagged fiware/iotagent-json. The necessary configuration can be seen below:
iot-agent:
image: fiware/iotagent-json:latest
hostname: iot-agent
container_name: fiware-iot-agent
depends_on:
- mongo-db
networks:
- default
expose:
- "4041"
- "7896"
ports:
- "4041:4041"
- "7896:7896"
environment:
- IOTA_CB_HOST=orion
- IOTA_CB_PORT=1026
- IOTA_NORTH_PORT=4041
- IOTA_REGISTRY_TYPE=mongodb
- IOTA_LOG_LEVEL=DEBUG
- IOTA_TIMESTAMP=true
- IOTA_CB_NGSI_VERSION=v2
- IOTA_AUTOCAST=true
- IOTA_MONGO_HOST=mongo-db
- IOTA_MONGO_PORT=27017
- IOTA_MONGO_DB=iotagentjson
- IOTA_HTTP_PORT=7896
- IOTA_PROVIDER_URL=http://iot-agent:4041
- IOTA_DEFAULT_RESOURCE=/iot/jsonThe iot-agent container relies on the precence of the Orion Context Broker and uses a MongoDB database to hold device
information such as device URLs and Keys. The container is listening on two ports:
- Port
7896is exposed to receive JSON measurements over HTTP from the Dummy IoT devices - Port
4041is exposed purely for tutorial access - so that cUrl or Postman can make provisioning commands without being part of the same network.
The iot-agent container is driven by environment variables as shown:
| Key | Value | Description |
|---|---|---|
| IOTA_CB_HOST | orion |
Hostname of the context broker to update context |
| IOTA_CB_PORT | 1026 |
Port that context broker listens on to update context |
| IOTA_NORTH_PORT | 4041 |
Port used for Configuring the IoT Agent and receiving context updates from the context broker |
| IOTA_REGISTRY_TYPE | mongodb |
Whether to hold IoT device info in memory or in a database |
| IOTA_LOG_LEVEL | DEBUG |
The log level of the IoT Agent |
| IOTA_TIMESTAMP | true |
Whether to supply timestamp information with each measurement received from attached devices |
| IOTA_CB_NGSI_VERSION | v2 |
Whether to supply use NGSI v2 when sending updates for active attributes |
| IOTA_AUTOCAST | true |
Ensure JSON number values are read as numbers not strings |
| IOTA_MONGO_HOST | context-db |
The hostname of mongoDB - used for holding device information |
| IOTA_MONGO_PORT | 27017 |
The port mongoDB is listening on |
| IOTA_MONGO_DB | iotagentjson |
The name of the database used in mongoDB |
| IOTA_HTTP_PORT | 7896 |
The port where the IoT Agent listens for IoT device traffic over HTTP |
| IOTA_PROVIDER_URL | http://iot-agent:4041 |
URL passed to the Context Broker when commands are registered, used as a forwarding URL location when the Context Broker issues a command to a device |
| IOTA_DEFAULT_RESOURCE | /iot/json |
The default path the IoT Agent uses listenening for JSON measures. |
To keep things simple all components will be run using Docker. Docker is a container technology which allows to different components isolated into their respective environments.
- To install Docker on Windows follow the instructions here
- To install Docker on Mac follow the instructions here
- To install Docker on Linux follow the instructions here
Docker Compose is a tool for defining and running multi-container Docker applications. A YAML file is used configure the required services for the application. This means all container services can be brought up in a single command. Docker Compose is installed by default as part of Docker for Windows and Docker for Mac, however Linux users will need to follow the instructions found here
You can check your current Docker and Docker Compose versions using the following commands:
docker-compose -v
docker versionPlease ensure that you are using Docker version 18.03 or higher and Docker Compose 1.21 or higher and upgrade if necessary.
We will start up our services using a simple bash script. Windows users should download cygwin to provide a command-line functionality similar to a Linux distribution on Windows.
Before you start you should ensure that you have obtained or built the necessary Docker images locally. Please clone the repository and create the necessary images by running the commands as shown:
git clone https://github.com/FIWARE/tutorials.IoT-Agent-JSON.git
cd tutorials.IoT-Agent
./services createThereafter, all services can be initialized from the command-line by running the services Bash script provided within the repository:
./services startℹ️ Note: If you want to clean up and start over again you can do so with the following command:
./services stop
To follow the tutorial correctly please ensure you have the device monitor page available in your browser and click on the page to enable audio before you enter any cUrl commands. The device monitor displays the current state of an array of dummy devices using JSON syntax
The device monitor can be found at: http://localhost:3000/device/monitor
You can check if the IoT Agent is running by making an HTTP request to the exposed port:
curl -X GET \
'http://localhost:4041/iot/about'The response will look similar to the following:
{
"libVersion": "2.6.0-next",
"port": "4041",
"baseRoot": "/",
"version": "1.12.0-next"
}What if I get a
Failed to connect to localhost port 4041: Connection refusedResponse?If you get a
Connection refusedresponse, the IoT Agent cannot be found where expected for this tutorial - you will need to substitute the URL and port in each cUrl command with the corrected IP address. All the cUrl commands tutorial assume that the IoT Agent is available onlocalhost:4041.Try the following remedies:
- To check that the docker containers are running try the following:
docker psYou should see four containers running. If the IoT Agent is not running, you can restart the containers as necessary. This command will also display open port information.
- If you have installed
docker-machineand Virtual Box, the context broker, IoT Agent and Dummy Device docker containers may be running from another IP address - you will need to retrieve the virtual host IP as shown:curl -X GET \ 'http://$(docker-machine ip default):4041/version'Alternatively run all your curl commands from within the container network:
docker run --network fiware_default --rm appropriate/curl -s \ -X GET 'http://iot-agent:4041/iot/about'
The IoT Agent acts as a middleware between the IoT devices and the context broker. It therefore needs to be able to
create context data entities with unique IDs. Once a service has been provisioned and an unknown device makes a
measurement the IoT Agent add this to the context using the supplied <device-id> (unless the device is recognized and
can be mapped to a known ID.
There is no guarantee that every supplied IoT device <device-id> will always be unique, therefore all provisioning
requests to the IoT Agent require two mandatory headers:
fiware-serviceheader is defined so that entities for a given service can be held in a separate mongoDB database.fiware-servicepathcan be used to differentiate between arrays of devices.
For example within a smart city application you would expect different fiware-service headers for different
departments (e.g. parks, transport, refuse collection etc.) and each fiware-servicepath would refer to specific park
and so on. This would mean that data and devices for each service can be identified and separated as needed, but the
data would not be siloed - for example data from a Smart Bin within a park can be combined with the GPS Unit of
a refuse truck to alter the route of the truck in an efficient manner.
The Smart Bin and GPS Unit are likely to come from different manufacturers and it cannot be guaranteed that
there is no overlap within <device-id>s used. The use of the fiware-service and fiware-servicepath headers can
ensure that this is always the case, and allows the context broker to identify the original source of the context data.
Invoking group provision is always the first step in connecting devices since it is always necessary to supply an authentication key with each measurement and the IoT Agent will not initially know which URL the context broker is responding on.
It is also possible to set up default commands and attributes for all anonymous devices as well, but this is not done within this tutorial as we will be provisioning each device separately.
This example provisions an anonymous group of devices. It tells the IoT Agent that a series of devices will be sending
messages to the IOTA_HTTP_PORT (where the IoT Agent is listening for Northbound communications)
curl -iX POST \
'http://localhost:4041/iot/services' \
-H 'Content-Type: application/json' \
-H 'fiware-service: openiot' \
-H 'fiware-servicepath: /' \
-d '{
"services": [
{
"apikey": "4jggokgpepnvsb2uv4s40d59ov",
"cbroker": "http://orion:1026",
"entity_type": "Thing",
"resource": "/iot/json"
}
]
}'In the example the IoT Agent is informed that the /iot/json endpoint will be used and that devices will authenticate
themselves by including the token 4jggokgpepnvsb2uv4s40d59ov. For a JSON IoT Agent this means devices will be sending
GET or POST requests to:
http://iot-agent:7896/iot/json?i=<device_id>&k=4jggokgpepnvsb2uv4s40d59ov
Which is very similar syntax to the Ultralight IoT Agent - only the path has changed. This allows multiple IoT Agents to listen at different locations.
When a measurement from an IoT device is received on the resource URL it needs to be interpreted and passed to the
context broker. The entity_type attribute provides a default type for each device which has made a request (in this
case anonymous devices will be known as Thing entities. Furthermore the location of the context broker (cbroker) is
needed, so that the IoT Agent can pass on any measurements received to the correct location. cbroker is an optional
attribute - if it is not provided, the IoT Agent uses the context broker URL as defined in the configuration file,
however it has been included here for completeness.
It is common good practice to use URNs following the NGSI-LD specification when creating entities. Furthermore it is easier to understand meaningful names when defining data attributes. These mappings can be defined by provisioning a device individually.
Three types of measurement attributes can be provisioned:
attributesare active readings from the devicelazyattributes are only sent on request - The IoT Agent will inform the device to return the measurementstatic_attributesare as the name suggests static data about the device (such as relationships) passed on to the context broker.
Note: in the case where individual
ids are not required, or aggregated data is sufficient theattributescan be defined within the provisioning service rather than individually.
curl -iX POST \
'http://localhost:4041/iot/devices' \
-H 'Content-Type: application/json' \
-H 'fiware-service: openiot' \
-H 'fiware-servicepath: /' \
-d '{
"devices": [
{
"device_id": "motion001",
"entity_name": "urn:ngsi-ld:Motion:001",
"entity_type": "Motion",
"timezone": "Europe/Berlin",
"attributes": [
{ "object_id": "c", "name": "count", "type": "Integer" }
],
"static_attributes": [
{ "name":"refStore", "type": "Relationship", "value": "urn:ngsi-ld:Store:001"}
]
}
]
}
'In the request we are associating the device motion001 with the URN urn:ngsi-ld:Motion:001 and mapping the device
reading c with the context attribute count (which is defined as an Integer) A refStore is defined as a
static_attribute, placing the device within Store urn:ngsi-ld:Store:001
You can simulate a dummy IoT device measurement coming from the Motion Sensor device motion001, by making the
following request
curl -iX POST \
'http://localhost:7896/iot/json?k=4jggokgpepnvsb2uv4s40d59ov&i=motion001' \
-H 'Content-Type: application/json' \
-d '{"c": "1"}'Both the payload and the Content-Type have been updated. The dummy devices made a similar Ultralight request in the
previous tutorials when the door was unlocked, you will have seen the state of each motion sensor changing and a
Northbound request will be logged in the device monitor.
Now the IoT Agent is connected, the service group has defined the resource upon which the IoT Agent is listening
(iot/json) and the API key used to authenticate the request (4jggokgpepnvsb2uv4s40d59ov). Since both of these are
recognized, the measurement is valid.
Because we have specifically provisioned the device (motion001) - the IoT Agent is able to map attributes before
raising a request with the Orion Context Broker.
You can see that a measurement has been recorded, by retrieving the entity data from the context broker. Don't forget to
add the fiware-service and fiware-service-path headers.
curl -X GET \
'http://localhost:1026/v2/entities/urn:ngsi-ld:Motion:001?type=Motion' \
-H 'fiware-service: openiot' \
-H 'fiware-servicepath: /'{
"id": "urn:ngsi-ld:Motion:001",
"type": "Motion",
"TimeInstant": {
"type": "ISO8601",
"value": "2018-05-25T10:51:32.00Z",
"metadata": {}
},
"count": {
"type": "Integer",
"value": "1",
"metadata": {
"TimeInstant": {
"type": "ISO8601",
"value": "2018-05-25T10:51:32.646Z"
}
}
},
"refStore": {
"type": "Relationship",
"value": "urn:ngsi-ld:Store:001",
"metadata": {
"TimeInstant": {
"type": "ISO8601",
"value": "2018-05-25T10:51:32.646Z"
}
}
}
}The response shows that the Motion Sensor device with id=motion001 has been successfully identified by the IoT
Agent and mapped to the entity id=urn:ngsi-ld:Motion:001. This new entity has been created within the context data.
The c attribute from the dummy device measurement request has been mapped to the more meaningful count attribute
within the context. As you will notice, a TimeInstant attribute has been added to both the entity and the metadata of
the attribute - this represents the last time the entity and attribute have been updated, and is automatically added to
each new entity because the IOTA_TIMESTAMP environment variable was set when the IoT Agent was started up. The
refStore attribute comes from the static_attributes set when the device was provisioned.
Provisioning an actuator is similar to provisioning a sensor. This time an endpoint attribute holds the location where
the IoT Agent needs to send the JSON command and the commands array includes a list of each command that can be
invoked. The example below provisions a bell with the deviceId=bell001. The endpoint is
http://iot-sensors:3001/iot/bell001 and it can accept the ring command. The transport=HTTP attribute defines the
communications protocol to be used.
curl -iX POST \
'http://localhost:4041/iot/devices' \
-H 'Content-Type: application/json' \
-H 'fiware-service: openiot' \
-H 'fiware-servicepath: /' \
-d '{
"devices": [
{
"device_id": "bell001",
"entity_name": "urn:ngsi-ld:Bell:001",
"entity_type": "Bell",
"transport": "HTTP",
"endpoint": "http://iot-sensors:3001/iot/bell001",
"commands": [
{ "name": "ring", "type": "command" }
],
"static_attributes": [
{"name":"refStore", "type": "Relationship","value": "urn:ngsi-ld:Store:001"}
]
}
]
}
'Before we wire-up the context broker, we can test that a command can be send to a device by making a REST request
directly to the IoT Agent's North Port using the /v2/op/update endpoint. It is this endpoint that will eventually be
invoked by the context broker once we have connected it up. To test the configuration you can run the command directly
as shown:
curl -iX POST \
http://localhost:4041/v2/op/update \
-H 'Content-Type: application/json' \
-H 'fiware-service: openiot' \
-H 'fiware-servicepath: /' \
-d '{
"actionType": "update",
"entities": [
{
"type": "Bell",
"id": "urn:ngsi-ld:Bell:001",
"ring" : {
"type": "command",
"value": ""
}
}
]
}'If you are viewing the device monitor page, you can also see the state of the bell change.
The result of the command to ring the bell can be read by querying the entity within the Orion Context Broker.
curl -X GET \
'http://localhost:1026/v2/entities/urn:ngsi-ld:Bell:001?type=Bell&options=keyValues' \
-H 'fiware-service: openiot' \
-H 'fiware-servicepath: /'{
"id": "urn:ngsi-ld:Bell:001",
"type": "Bell",
"TimeInstant": "2018-05-25T20:06:28.00Z",
"refStore": "urn:ngsi-ld:Store:001",
"ring_info": " ring OK",
"ring_status": "OK",
"ring": ""
}The TimeInstant shows last the time any command associated with the entity has been invoked. The result of ring
command can be seen in the value of the ring_info attribute.
Because the underlying Ultralight and JSON protocols are so similar, actuators and devices are provisioned using the
same attributes as the data the IoT Agent needs to know to communicate with the device reamins the same, and the payload
parsing NGSI to JSON is delegated to the IoT Agent itself. Provisioning a device which offers both commands and
measurements is merely a matter of making an HTTP POST request with both attributes and command attributes in the
body of the request.
curl -iX POST \
'http://localhost:4041/iot/devices' \
-H 'Content-Type: application/json' \
-H 'fiware-service: openiot' \
-H 'fiware-servicepath: /' \
-d '{
"devices": [
{
"device_id": "door001",
"entity_name": "urn:ngsi-ld:Door:001",
"entity_type": "Door",
"transport": "HTTP",
"endpoint": "http://iot-sensors:3001/iot/door001",
"commands": [
{"name": "unlock","type": "command"},
{"name": "open","type": "command"},
{"name": "close","type": "command"},
{"name": "lock","type": "command"}
],
"attributes": [
{"object_id": "s", "name": "state", "type":"Text"}
],
"static_attributes": [
{"name":"refStore", "type": "Relationship","value": "urn:ngsi-ld:Store:001"}
]
}
]
}
'Similarly, a Smart Lamp with two commands (on and off) and two attributes can be provisioned as follows:
curl -iX POST \
'http://localhost:4041/iot/devices' \
-H 'Content-Type: application/json' \
-H 'fiware-service: openiot' \
-H 'fiware-servicepath: /' \
-d '{
"devices": [
{
"device_id": "lamp001",
"entity_name": "urn:ngsi-ld:Lamp:001",
"entity_type": "Lamp",
"transport": "HTTP",
"endpoint": "http://iot-sensors:3001/iot/lamp001",
"commands": [
{"name": "on","type": "command"},
{"name": "off","type": "command"}
],
"attributes": [
{"object_id": "s", "name": "state", "type":"Text"},
{"object_id": "l", "name": "luminosity", "type":"Integer"}
],
"static_attributes": [
{"name":"refStore", "type": "Relationship","value": "urn:ngsi-ld:Store:001"}
]
}
]
}
'The full list of provisioned devices can be obtained by making a GET request to the /iot/devices endpoint.
curl -X GET \
'http://localhost:4041/iot/devices' \
-H 'fiware-service: openiot' \
-H 'fiware-servicepath: /'Having connected up the IoT Agent to the IoT devices, the Orion Context Broker was informed that the commands are now available. In other words the IoT Agent registered itself as a Context Provider for the command attributes.
Once the commands have been registered it will be possible to ring the Bell, open and close the Smart Door and switch the Smart Lamp on and off by sending requests to the Orion Context Broker, rather than sending JSON requests directly the IoT devices as we did in the previous tutorial
All the communications leaving and arriving at the North port of the IoT Agent use the standard NGSI syntax. The transport protocol used between the IoT devices and the IoT Agent is irrelevant to this layer of communication. Effectively the IoT Agent is offering a simplified facade pattern of well-known endpoints to actuate any device.
Therefore this section of registering and invoking commands duplicates the instructions found in the previous tutorial
To invoke the ring command, the ring attribute must be updated in the context.
curl -iX PATCH \
'http://localhost:1026/v2/entities/urn:ngsi-ld:Bell:001/attrs' \
-H 'Content-Type: application/json' \
-H 'fiware-service: openiot' \
-H 'fiware-servicepath: /' \
-d '{
"ring": {
"type" : "command",
"value" : ""
}
}'If you are viewing the device monitor page, you can also see the state of the bell change.
To invoke the open command, the open attribute must be updated in the context.
curl -iX PATCH \
'http://localhost:1026/v2/entities/urn:ngsi-ld:Door:001/attrs' \
-H 'Content-Type: application/json' \
-H 'fiware-service: openiot' \
-H 'fiware-servicepath: /' \
-d '{
"open": {
"type" : "command",
"value" : ""
}
}'To switch on the Smart Lamp, the on attribute must be updated in the context.
curl -iX PATCH \
'http://localhost:1026/v2/entities/urn:ngsi-ld:Lamp:001/attrs' \
-H 'Content-Type: application/json' \
-H 'fiware-service: openiot' \
-H 'fiware-servicepath: /' \
-d '{
"on": {
"type" : "command",
"value" : ""
}
}'Want to learn how to add more complexity to your application by adding advanced features? You can find out by reading the other tutorials in this series
MIT © 2018-2020 FIWARE Foundation e.V.





