This repo is aiming to provide production ready 2D object detection code basics.
It's based on official tensorflow API jupyter notebook but I will gradually add more popular models such as yolo series.
If you are interested in 3D object detection, visit this repo.
If you are interested in Segmentation, visit this repo.
This is a repo for implementing object detection with pre-trained models (as shown below) on tensorflow.
| Model name | Speed | COCO mAP | Outputs |
|---|---|---|---|
| ssd_mobilenet_v1_coco | fast | 21 | Boxes |
| ssd_inception_v2_coco | fast | 24 | Boxes |
| rfcn_resnet101_coco | medium | 30 | Boxes |
| faster_rcnn_resnet101_coco | medium | 32 | Boxes |
| faster_rcnn_inception_resnet_v2_atrous_coco | slow | 37 | Boxes |
Dependencies:
- Tensorflow >= 1.2.0
- OpenCV
# Clone this repo
git clone https://github.com/KleinYuan/tf-object-detection.git
# Setting up
cd tf-object-detection
bash setup.sh
# Run demo
python app.py
I also put an image classifications inference app (VGG16) here.
# Assuming you already run setup.sh, which will download vgg16.np
python app_ic.py
| Model name | Architecture |
|---|---|
| AlextNet | ![]() |
| Vgg 16 | ![]() |
| SSD | ![]() |
| ResNet | ![]() |
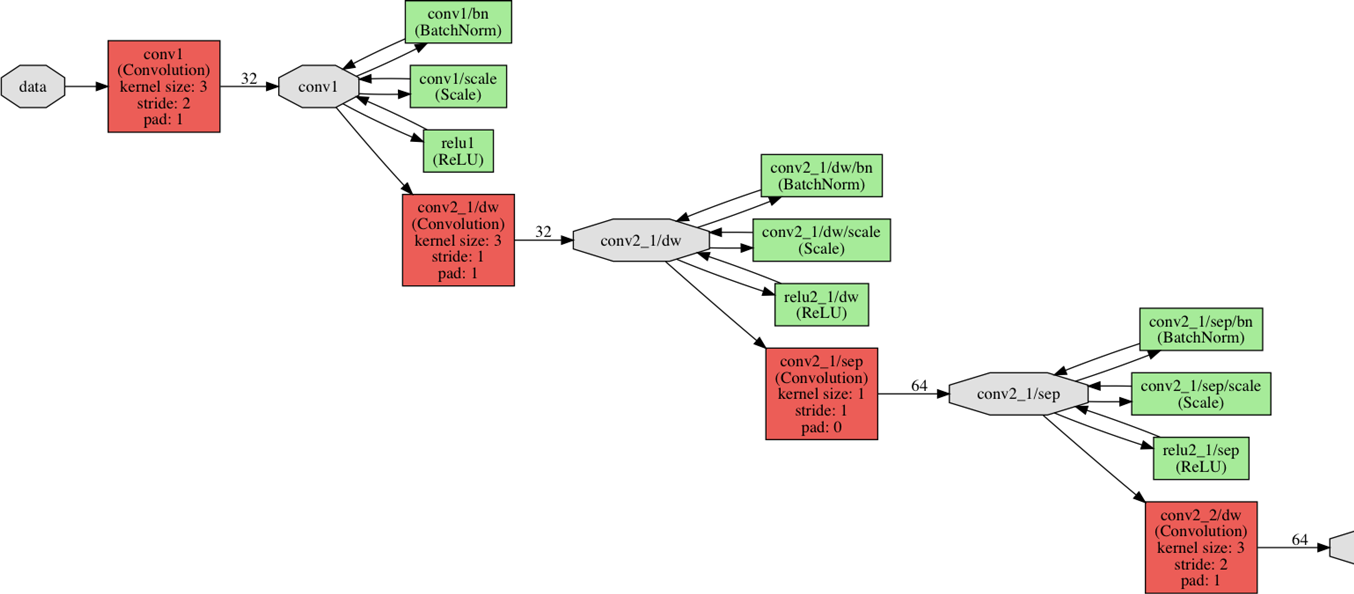
| MobileNet | ![]() |
| Faster R-CNN | ![]() |






