Skip to content

网关服务:Sip与Rtc互通,实现Web,Android,iOS,小程序,SIP座机,PSTN电话,手机互通。

Notifications You must be signed in to change notification settings

anyRTC-UseCase/SipRtcProxy

Repository files navigation

一、SRProxy介绍

目前 WebRTC 协议跟 SIP 协议互通场景主要运用在企业呼叫中心、企业内部通信、电话会议(PSTN)、智能门禁等场景,要想让 WebRTC 与 SIP 互通,要解决两个层面的问题:信令层媒体层。两个网络使用的信令机制不同,所以要进行信令的转换,才能完成媒体的协商,建立会话。媒体层要完成编码的转换,以及 rtp/srtp 转换等功能。anyRTC 开源 SRProxy 网关,解决了WebRTC与SIP的协议转换,配合 anyRTC 开源的 ARCall 音视频呼叫 demo,演示如何通过 App/Web 端呼叫落地,下文就如何使用部署 SRProxy 网关,以及如何跟ARCall 互通进行展开,熟悉如何使用后,可集成SDK到自己的应用中,配合自身业务做对应的场景。

二、呼叫流程

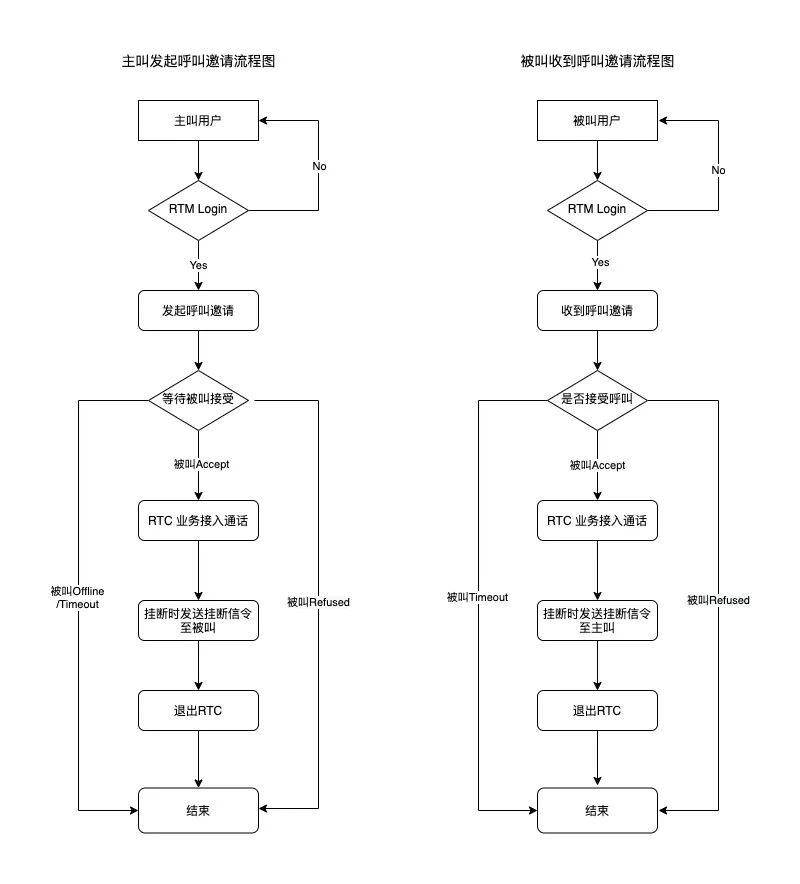
2.1、ARCall呼叫逻辑

20211130173754

20211130173807

2.2、SRProxy转发逻辑

2.2.1 SRProxy能做什么?

image-20200825140210910

从上图简单概括一下:SRProxy是实现RTC和SIP之间业务互通的桥梁,更是实现业务拓展的关键服务。

2.2.2、呼叫流程

2.2.2.1、状态流转图

呼叫邀请中,主叫可以通过 [LocalInvitation] 对象提供的 [getState] 方法查询当前呼叫邀请的有关状态;被叫可以通过 SDK 返回的 [RemoteInvitation]对象的 [getState]方法查询当前呼叫邀请的相关状态。

LocalInvitationState

下图描述了与主叫相关的呼叫邀请状态流转图:

img

RemoteInvitationState

下图描述了与被叫相关的呼叫邀请状态流转图:

img

2.2.2.2、API 时序图

取消已发送呼叫邀请

img

接受/拒绝呼叫邀请

img

注意事项及限制条件

  • 主叫设置的呼叫邀请 content 的字符串长度:8 KB,格式为 UTF-8。
  • 被叫设置的呼叫邀请响应 response 的字符串长度:8 KB,格式为 UTF-8。
  • 呼叫邀请的 channel ID 仅用于与老信令互通时设置。设置的 channel ID 必须与老信令 SDK 设置相同才能实现互通。字符串长度:64 字节,格式为 UTF-8。

三、创建一个应用

3.1、注册账号

anyRTC官网注册一个开发者账号,并创建一个应用

image-20211116101342701

3.2、创建应用获取AppId

image-20211116102040742

四、部署freeswitch

4.1、准备

1、系统

Centos 7.9 最好是纯净服务器 不然可能会存在依赖装不上或冲突情况

2、防火墙

参考freeswitch防火墙: https://freeswitch.org/confluence/display/FREESWITCH/Firewall

# 开放sip端口tcp协议
[root@localhost ~]# firewall-cmd --permanent --add-port=5060/tcp
# 开放sip端口udp协议
[root@localhost ~]# firewall-cmd --permanent --add-port=5060/udp
# 开放sip信令端口udp协议
[root@localhost ~]# firewall-cmd --permanent --add-port=5080/tcp
# 开放sip信令端口udp协议 
[root@localhost ~]# firewall-cmd --permanent --add-port=5080/udp
# 开放sip用于NAT穿越端口tcp协议
[root@localhost ~]# firewall-cmd --permanent --add-port=3478-3479/tcp
# 开放sip用于NAT穿越端口udp协议
[root@localhost ~]# firewall-cmd --permanent --add-port=3478-3479/udp
# 开放rtp端口(范围)
[root@localhost ~]# firewall-cmd --permanent --add-port=16384-32768/udp
# 让防火墙配置生效
[root@localhost ~]# firewall-cmd --reload

# 也可以直接关闭防火墙
[root@localhost ~]# systemctl disable --now firewalld

4.2、安装FreeSwitch

# 下载freeswitch
[root@localhost ~]# wget https://github.com/anyRTC-UseCase/SipRtcProxy/releases/download/freeswitch-V1.10.9/freeswitch.tar.gz

# 解压freeswitch
[root@localhost ~]# tar zxvf freeswitch.tar.gz
[root@localhost ~]# cd freeswitch
    
# 修改脚本配置
[root@localhost freeswitch]# vim freeswitch_install
TARGET_WAN_IP="127.0.0.1"					## 公网环境写公网IP,内网环境写内网IP
TARGET_PASSWORD="1234"						## SIP账号密码
TARGET_RTP_START_PORT=16384					## RTP开始端口
TARGET_RTP_END_PORT=32768					## RTP结束端口

# 安装freeswitch
[root@localhost freeswitch]# ./freeswitch_install.sh

# 卸载freeswitch
[root@localhost freeswitch]# ./freeswitch_install.sh -u

# 等待一段时间查看端口是否启动
[root@localhost ~]# netstat -untpl | grep freeswitch

# 安装目录
[root@localhost freeswitch]# cd /usr/local/freeswitch/

其它相关命令

进入控制台:fs_cli
开机启动:systemctl enable freeswitch.service
启动服务:systemctl start freeswitch.service
重启服务:systemctl restart freeswitch.service
结束服务:systemctl stop freeswitch.service
关闭开机自启动: systemctl disable freeswitch.service

4.3、FreeSwitch自动增加号码

freeswitch是一个开源的呼叫中心服务,默认号码是1000-1019 只有20个号码时,无法满足时,需要增加号码使用

[root@localhost freeswitch]# vim /usr/local/freeswitch/conf/dialplan/default.xml
<extension name="Local_Extension">
   <!--<condition field="destination_number" expression="^(10[01][0-9])$">--> # 注释这一行 或者修改这一行
   <condition field="destination_number" expression="^(1[0-9][0-9][0-9]|20[0-9][0-9])$"> # 重新定义号码段 段为1000~2099
     <action application="export" data="dialed_extension=$1"/>
     <!-- bind_meta_app can have these args <key> [a|b|ab] [a|b|o|s] <app> -->
     <action application="bind_meta_app" data="1 b s execute_extension::dx XML features"/>
[root@localhost freeswitch]# freeswitch.sh
#!/bin/bash
# Author:  lzy
# data:  2021-11-16

# 设置变量
# freeswitch存放号码目录
TARGET_FREESWITCH_PREFIX=/usr/local/freeswitch/conf/directory/default/
# 因为默认已经有1000-1019 所以设置从1020开始,可以随时改
i=1020

# 设置循环,-le 小于等于2099结束
while [ $i -le 2599 ]
do
    # i=$i+1  $i=1020  逐步往上+1
    let i=$i+1
    # cp 复制1000.xml 重命名$i 逐步+1
    cp $TARGET_FREESWITCH_PREFIX/1000.xml  $TARGET_FREESWITCH_PREFIX/$i.xml
    # sed将1000.xml文件里面的1000 改为文件本身的数值
    sed -i "s/1000/$i/" $TARGET_FREESWITCH_PREFIX/$i.xml
done
## 脚本授权 执行脚本
[root@localhost freeswitch]# chmod +x freeswitch.sh
[root@localhost freeswitch]# ./freeswitch.sh

## 保存后在freeswitch客户端输入reloadxml进行重新加载.xml文件
[root@localhost freeswitch]# fs_cli
freeswitch@localhost>reloadxml

4.4、问题

公网部署没有声音及30秒自动挂断

## 修改配置文件
[root@localhost freeswitch]# vim conf/sip_profiles/internal.xml
    <param name="ext-rtp-ip" value="autonat:127.0.0.1"/>		## 修改成公网IP
    <param name="ext-sip-ip" value="autonat:127.0.0.1"/>		## 修改成公网IP
    
[root@localhost freeswitch]# vim conf/sip_profiles/external.xml
    <param name="ext-rtp-ip" value="127.0.0.1"/>				## 修改成公网IP
    <param name="ext-sip-ip" value="127.0.0.1"/>				## 修改成公网IP

五、部署SRProxy

源码地址:https://github.com/anyRTC-UseCase/SipRtcProxy

5.1、Windows 7 +

双击:SipRtcProxy.sln ,直接运行

项目是VS2017创建,VS2015,VS2019可自行验证。

5.2、Linux - Centos7.0 +

下载代码到本地

[root@localhost ~]# git clone https://github.com/anyRTC-UseCase/SipRtcProxy.git
[root@localhost ~]# cd   SipRtcProxy.git

环境变量

[root@localhost SipRtcProxy]# vim  /etc/profile
export LD_LIBRARY_PATH=$LD_LIBRARY_PATH:/root/SipRtcProxy/so/
[root@localhost SipRtcProxy]# source /etc/profile

编译

[root@localhost SipRtcProxy]#  make

配置文件

[root@localhost SipRtcProxy]#  vim  rtx.conf
[global]
appid=XXXXX			             ## 创建应用时注册的Appid 
sip_svr=IP:5060      			 ## freeswitch_IP地址和端口,目前仅支持freeswitch默认端口

## 配置私有云RTC环境 注释默认连接公网环境
#[rtc]
#ip=RTC_IP
#port=6080

## 配置私有云RTM环境 注释默认连接公网环境
#[rtm]
#ip=RTM_IP
#port=7080

[rtm2sip]
on=1                              ## 是否开启RTM2SIP;0:不开启  1:开启
acc_rule=1005;10[06-19]           ## 号码范围根据freeswitch进行调整;号码情况:10051006-1019 共15个号码,同Appid下多个SRProxy 号码不能冲突

[proxy]
on=1                              ## 是否开启SIP代理;0:不开启 1:开启
sip_account=1000                  ## freeswitch代理账号:1000,客户端不可与此号码冲突;且一个SRProxy只能用一个号码,换个环境需换个号码,如:1001
sip_pwd=1234                      ## freeswitch密码
rtm_account=1086                  ## 登入RTM账号,客户端不可与此号码冲突,且一个appid只能用一个号码,换个环境需换个号码,:1087

[log]
#* 0:SENSITIVE 1:VERBOSE 2:INFO 3:WARNING 4:ERROR 5:NONE
level=2
file=rtc_sip.log
max_file_size=100
## 前台启动
[root@localhost SipRtcProxy]#  ./SRProxy rtx.conf  

5.3、Linux - Centos7.0 + 已编译

链接:https://pan.baidu.com/s/1QhhIsO3NEf9olX19xVxBKg 提取码:l1f2

## 创建目录
[root@localhost ~]# mkdir  /usr/local/ar4/

## 将SRProxy.tar.gz放到/usr/local/ar4/解压
[root@localhost ~]# cd /usr/local/ar4/
[root@localhost ar4]# tar zxvf SRProxy.tar.gz

## 将rtx.sh脚本放入/usr/bin下面并赋予权限
[root@localhost ar4]# mv rtx.sh /usr/bin/
[root@localhost ar4]# chmod +x /usr/bin/rtx.sh

## 进入目录
[root@localhost ar4]# cd srproxy/
## 修改配置文件
[root@localhost srproxy]#  vim conf/rtx.conf
[global]
appid=XXXXX			             ## 创建应用时注册的Appid 
sip_svr=IP:5060      			 ## freeswitch_IP地址和端口,目前仅支持freeswitch默认端口

## 配置私有云RTC环境 注释默认连接公网环境
#[rtc]
#ip=RTC_IP
#port=6080

## 配置私有云RTM环境 注释默认连接公网环境
#[rtm]
#ip=RTM_IP
#port=7080

[rtm2sip]
on=1                              ## 是否开启RTM2SIP;0:不开启  1:开启
acc_rule=1005;10[06-19]           ## 号码范围根据freeswitch进行调整;号码情况:10051006-1019 共15个号码,同Appid下多个SRProxy 号码不能冲突

[proxy]
on=1                              ## 是否开启SIP代理;0:不开启 1:开启
sip_account=1000                  ## freeswitch代理账号:1000,客户端不可与此号码冲突;且一个SRProxy只能用一个号码,换个环境需换个号码,如:1001
sip_pwd=1234                      ## freeswitch密码
rtm_account=1086                  ## 登入RTM账号,客户端不可与此号码冲突,且一个appid只能用一个号码,换个环境需换个号码,:1087

[log]
#* 0:SENSITIVE 1:VERBOSE 2:INFO 3:WARNING 4:ERROR 5:NONE
level=2
file=rtc_sip.log
max_file_size=100
## 配置没有问题后启动SRProxy
## 启动
[root@localhost srproxy]# rtx.sh start SRProxy

## 重启
[root@localhost srproxy]# rtx.sh restart SRProxy

## 停止
[root@localhost srproxy]# rtx.sh stop SRProxy

添加任务计划 实现自启动

[root@localhost srproxy]# crontab -e
*/1 * * * * sh /usr/local/ar4/srproxy/moni_srp.sh >/dev/null 2>&1

六、Demo演示

6.1、登入ARCall (连接公网RTC、RTM)

ARCall源码下载地址: https://github.com/anyRTC-UseCase/ARCall

配置AppId一定要和SRProxy 配置文件一致

6.2、登入sip(模拟电话 连接FreeSwitch)

下载地址:https://www.microsip.org/downloads

连接的freeswitch一定要和SRProxy配置的一致

添加账户 点击Menu--->Add account

image-20211129095550616

image-20211116165838263

6.3、ARCall拨打sip

ARCall拨打sip 使用正常流程即可,号码多少就拨打多少

注意: 拨打设备 一定要有麦克风才可拨通

image-20211116171743377

呼叫成功

image-20211116171641368

6.4、sip拨打ARCall

sip打ARCall需要前面加个0 ,根据配置Sip转发规则而定

注意: 拨打设备 一定要有麦克风才可拨通

image-20211116170713481

呼叫成功

image-20211116170731114

About

网关服务:Sip与Rtc互通,实现Web,Android,iOS,小程序,SIP座机,PSTN电话,手机互通。

Topics

Resources

Stars

Watchers

Forks

Packages

No packages published

Contributors 4

  •  
  •  
  •  
  •  

Languages