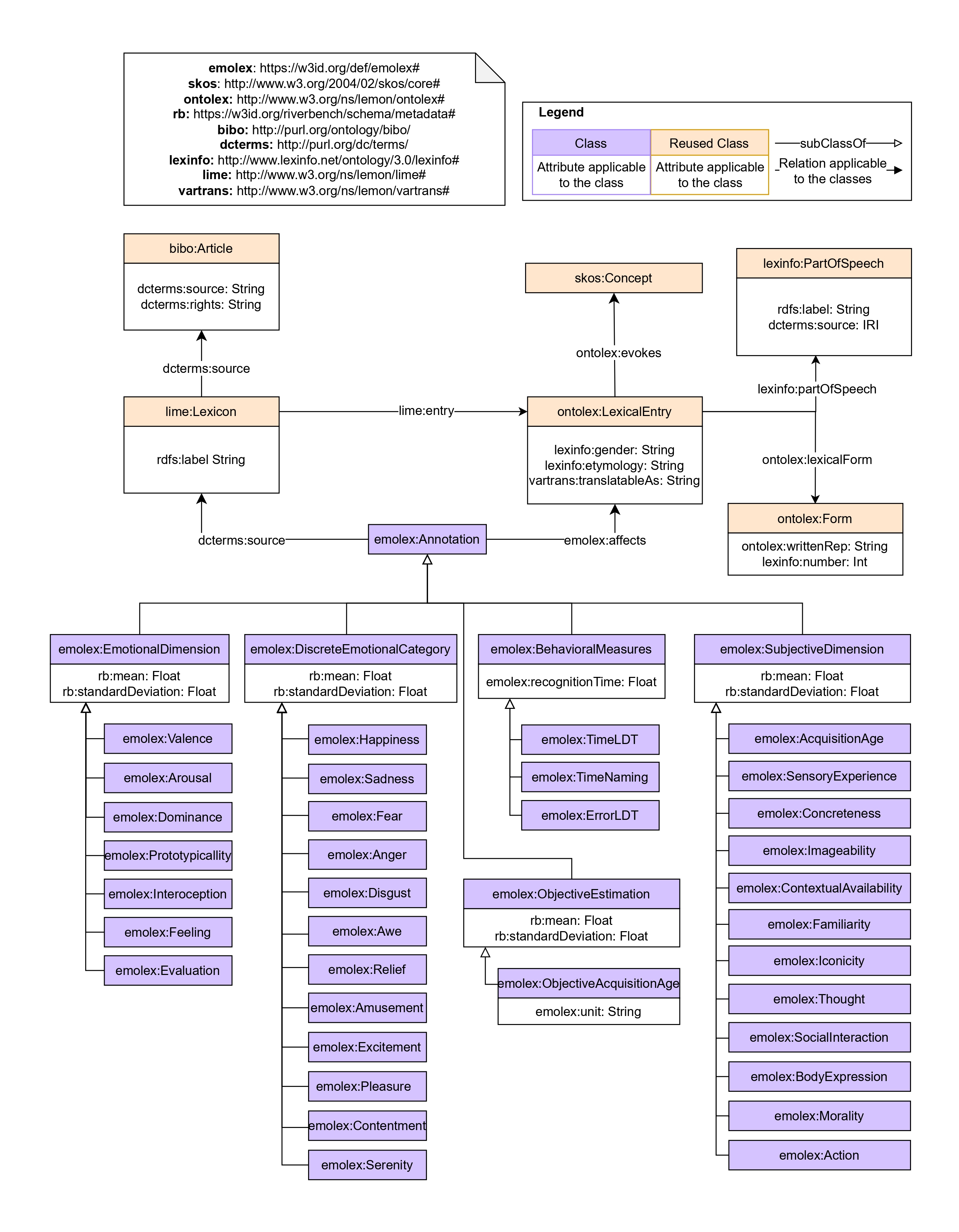
EmoLex is an OWL ontology designed to represent emotional and related psycholinguistic annotations of words in a structured and interoperable way. It provides a semantic model to publish and integrate multiple emotion lexica as RDF KG, serving as the conceptual backbone for the Emotional Words Knowledge Graph (EmoW-KG) and the semantic emoFinder platform.
EmoLex follows a lexicographic modelling approach based on OntoLex-lemon: words are represented as ontolex:LexicalEntry, which can evoke skos:Concepts. Emotional (and related) scores are represented as annotations linked to lexical entries. In particular, emolex:Annotation captures the association between a word and a given variable (e.g., valence, arousal, dominance, basic emotions, behavioral measures), and is linked to the target entry via emolex:affects. Numeric values such as mean and standard deviation can be expressed using RiverBench metadata properties (e.g., rb:mean, rb:standardDeviation).
- Ontology IRI:
https://w3id.org/def/emolex - Namespace:
https://w3id.org/def/emolex# - Suggested prefix:
emolex:
- OntoLex-lemon (
ontolex:), SKOS (skos:) - Dublin Core Terms (
dcterms:), BIBO (bibo:) - LexInfo (
lexinfo:), LIME (lime:)
