2. Dhruvi Shah (015570373)
3. Kajal Dhanotia (015210884)
4. Kinjal Dhanani (015932462)
- Frontend - React
- Backend - Nodejs, Expressjs
- Database - MySQL, MongoDB, AWS S3
- API Testing - Postman
- Cloud - Amazon Web Services
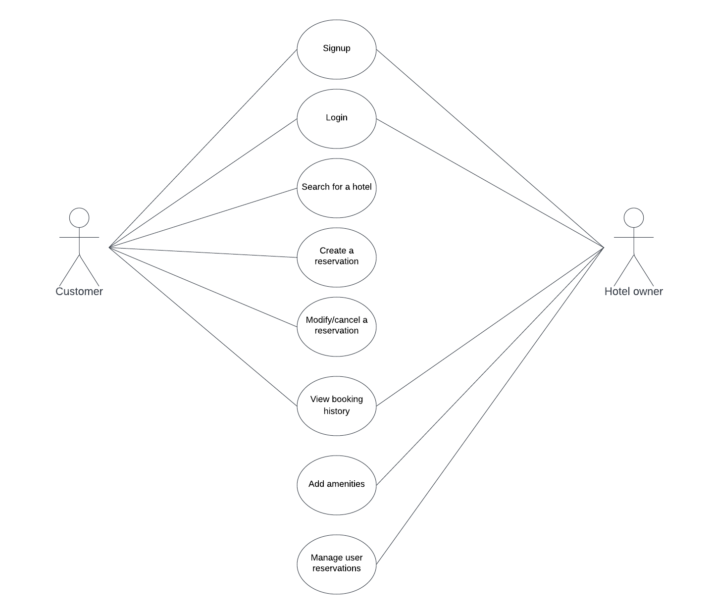
- can register for the hotel
- can login for the hotel
- search for hotel rooms from chains of the hotel
- can create a reservation
- can modify a reservation
- can filter according to needs
- can select from a set of amenities available in the hotel
- can checkout of the hotel room
- confirm booking and select a payment method
- can select a checkin and checkout date
- can select a type of hotel room from all the available rooms
- can delete bookings made by the user
- can check the profile of all the people who booked the hotel
- can edit the hotel room features
- can add more bookings
- can add more features to each room
- can logout of the admin module
- Signup and Login Component, Load Balancer and Autoscaling group - Kajal Dhanotia
- Book, Modify and Cancel bookings, Integration of User related Components- Kinjal Dhanani
- Dashboard and Booking History for User and Hotel users group, Deployment on EC2instance- Dhrupa Patel
- User Profile, Hotel Profile and Hotel Details, Integration of Hotel related Components - Dhruvi Shah
- Communication: We conducted in-person meetings atleast once a week and updated each other about our individual components. We ensured transparent and effective communication to update about our timelines and committments.
- Feedback: After every sprint cycle, we conducted a meeting solely for the purpose of feedback. We demonstrated our components to each other and asked/gave feedback to others' components on what better can be done.
- Simplicity: The team was always working towards delivering products with absolutely necessary features though which we were able to omit unnecessary items and code. This helped to keep out code very clean and organised. Even for documenting the progress and maintaining the repository, we approached in a fairly simple manner.
- Courage: The team always reports about progress and estimates for the tasks they are working on. We always adapts to the changes whenever it happens.

















