- Ruby 3.0.0
- Bunny - RabbitMQ
- gRPC
- gRPC-tools
- rack
-
Notifications
You must be signed in to change notification settings - Fork 1
mtayllan/HomeAssistant
Folders and files
| Name | Name | Last commit message | Last commit date | |
|---|---|---|---|---|
Repository files navigation
About
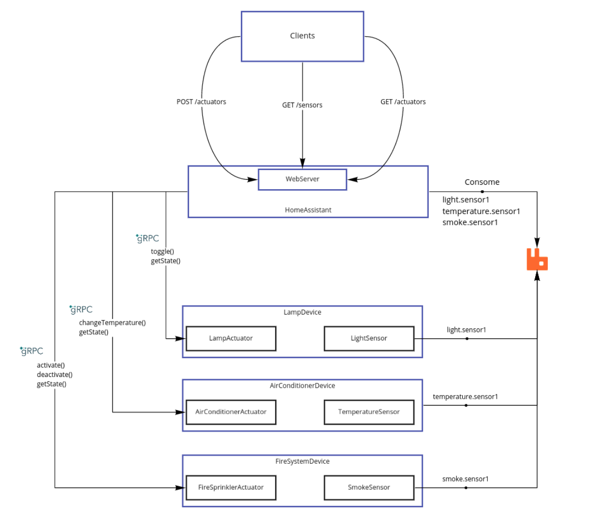
home assistant simulation with grpc, rabbitmq and rack
Topics
Resources
Stars
Watchers
Forks
Releases
No releases published
Packages 0
No packages published

