A Shiny app for graphical multiplicity control
-
Updated
Feb 24, 2026 - R
A Shiny app for graphical multiplicity control
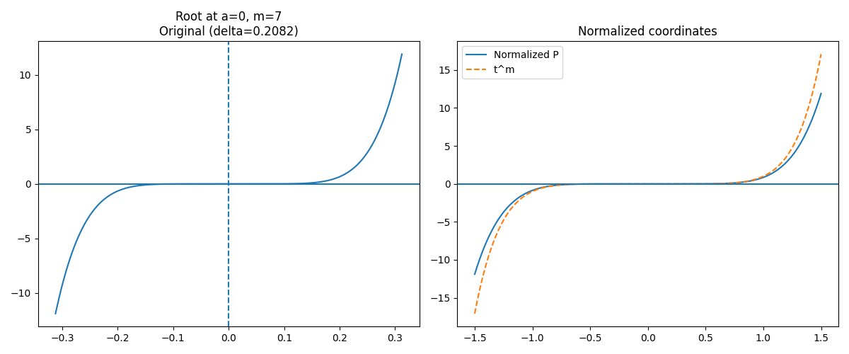
Find polynomial roots with multiplicities using mpmath.
Official Implementation of "EvalNet: A Practical Toolchain for Generation and Analysis of Extreme-Scale Interconnects"
hibernate examples
Graphical Multiplicity Package (minimized gMCP package without Java dependency and focusing on graphs and testing)
Code accompanying "Transmit and Receive Sensor Selection Using the Multiplicity in the Virtual Array" by Ids van der Werf, Costas A. Kokke, Richard Heusdens, Richard C. Hendriks, Geert Leus, and Mario Coutino
📦 🔬 R/adaptest: Data-Adaptive Procedures for Multiple Hypothesis Testing in High-Dimensional Biology
CS665 2024: Final Project with Design Patterns, ie Creational and Structural
A Triplet-Based Parameterization for the Local Asymptotic Characterization of Polynomial Roots
Shiny app for graphical multiplicity
R package to correct for multiple comparisons using cluster-based statistics
An R package for multivariate adaptive shrinkage.
R package for survival analysis with multiple causes of death
R Package to perform analyses described in "Bayesian Multiple Comparisons and Model Selection" by Andrew A. Neath, Javier E. Flores, and Joseph E. Cavanaugh
A theoretical framework proposing that consciousness arises from the regulated interaction of multiple semi‑independent internal models.
Add a description, image, and links to the multiplicity topic page so that developers can more easily learn about it.
To associate your repository with the multiplicity topic, visit your repo's landing page and select "manage topics."